
Oświadczenie Zarządu Lubelskiego Banku Spółdzielczego o stosowaniu „Zasad Ładu Korporacyjnego” wydanych przez Komisję Nadzoru Finansowego
W związku z opublikowaniem przez Komisję Nadzoru Finansowego Zasad ładu korporacyjnego dla instytucji nadzorowanych, Lubelski Bank Spółdzielczy, zwany dalej Bankiem opracował Politykę zarządzania ładem korporacyjnym w Lubelskim Banku Spółdzielczym, zwaną dalej Polityką.
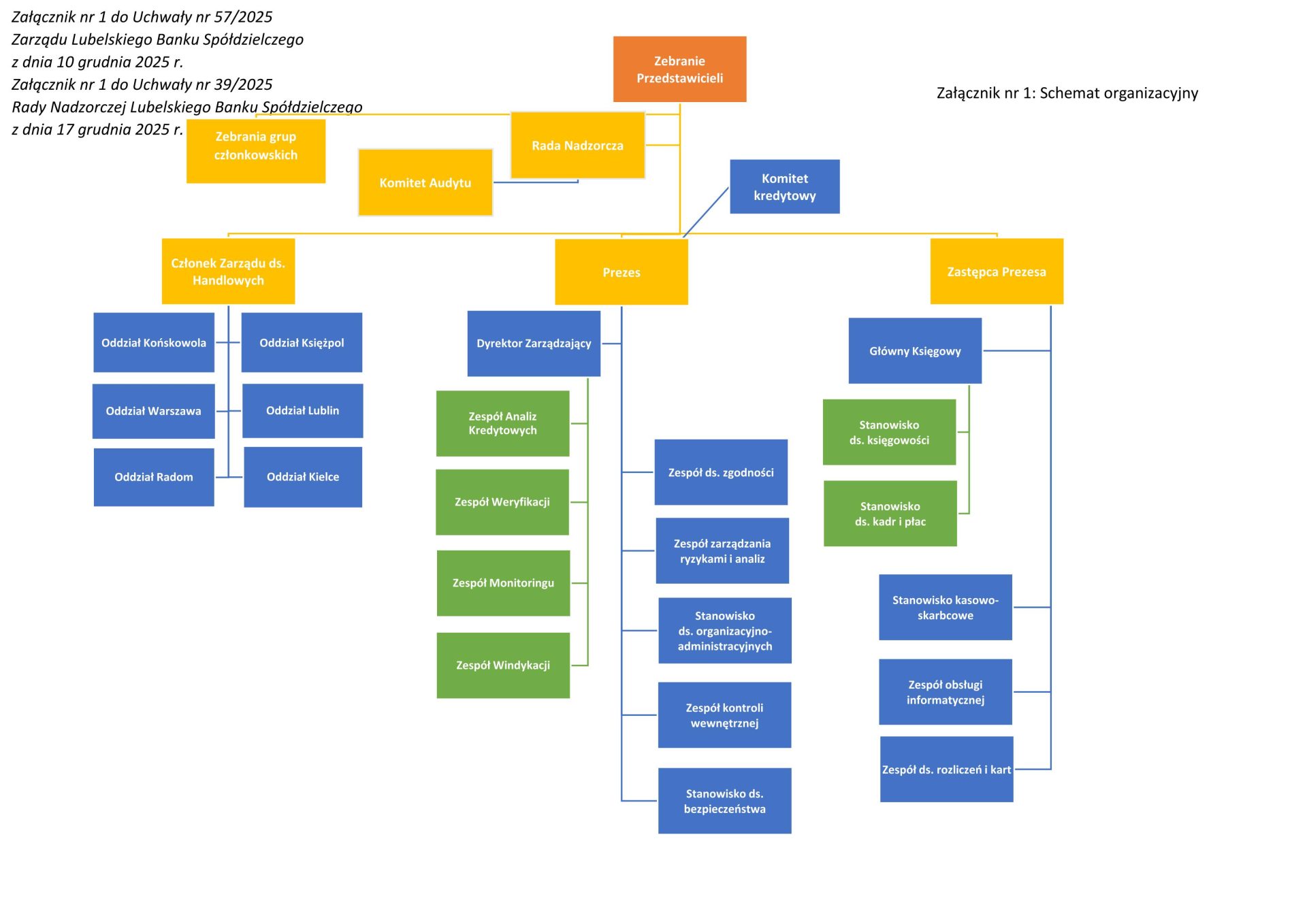
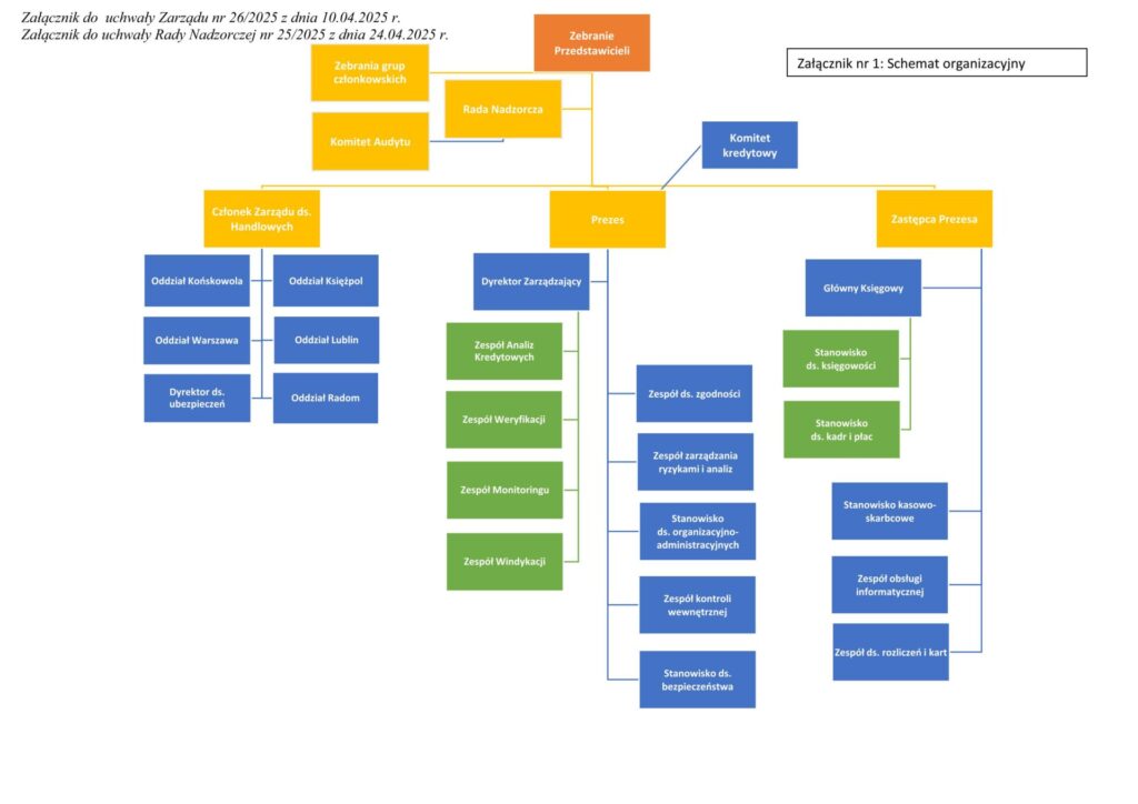
Polityka zarządzania ładem korporacyjnym, obejmuje następujące obszary:
1. Organizacja i struktura organizacyjna
2. Relacja z udziałowcami,
3. Organ zarządzający,
4. Organ nadzorujący,
5. Polityka wynagradzania,
6. Polityka informacyjna,
7. Działalność promocyjna i relacje z klientami,
8. Kluczowe systemy i funkcje wewnętrzne,
9. Wykonywanie uprawnień z aktywów nabytych na ryzyko klienta – nie dotyczy Banku, ponieważ Bank nie prowadzi ww. działalności.
Tekst „Polityki zarządzania ładem korporacyjnym w Lubelskim Banku Spółdzielczym” (zwanej dalej też „Polityką”) dostępny jest poniżej.
Główne postanowienia „Zasad Ładu Korporacyjnego”, które zgodnie z zasadą proporcjonalności, w ocenie Banku nie stosują się do Banku lub stosowane są w zmodyfikowanej postaci to:
1.1. Zasada określona w § 8 ust. 4 „Zasad Ładu Korporacyjnego” – ułatwienia dla udziałowców:
W opinii Banku, Statut Banku, przepisy Prawa Spółdzielczego oraz Regulamin Obrad Zebrania Przedstawicieli obowiązujący w Banku regulują przebieg i udział w Zebrań Przedstawicieli w sposób kompleksowy. Wprowadzenie zasady byłoby w znacznym stopniu utrudnione ze względów organizacyjno-technicznych. Należy zwrócić uwagę, iż wprowadzenie tej zasady ma sens w spółkach publicznych, gdzie akcjonariat jest rozproszony. Natomiast banki spółdzielcze cechują się z zasady lokalnością działania, w związku z czym nie ma uzasadnienia dla wprowadzania tak kosztownych rozwiązań.
1.2. Zasady określone w § 11 „Zasad Ładu Korporacyjnego” – transakcje z podmiotami powiązanymi.
Bank nie posiada podmiotów powiązanych w rozumieniu Ustawy z dnia 29 sierpnia 1997 r. Prawo bankowe, w związku z czym nie wprowadził zapisów dotyczących § 11 „Zasad Ładu Korporacyjnego” do Polityki.
1.3. Zasady określone w rozdziale 9 „Wykonywanie uprawnień z aktywów nabytych na ryzyko klienta” „Zasad Ładu Korporacyjnego”
W związku z niewykonywaniem przez Bank działalności w zakresie określonym w Rozdziale 9, Bank nie wprowadził postanowień tego Rozdziału do swojej Polityki.
W pozostałym zakresie „Polityka zarządzania ładem korporacyjnym w Banku Spółdzielczym w Końskowoli” jest stosowana.



